Instance Verification Kit (IVK)
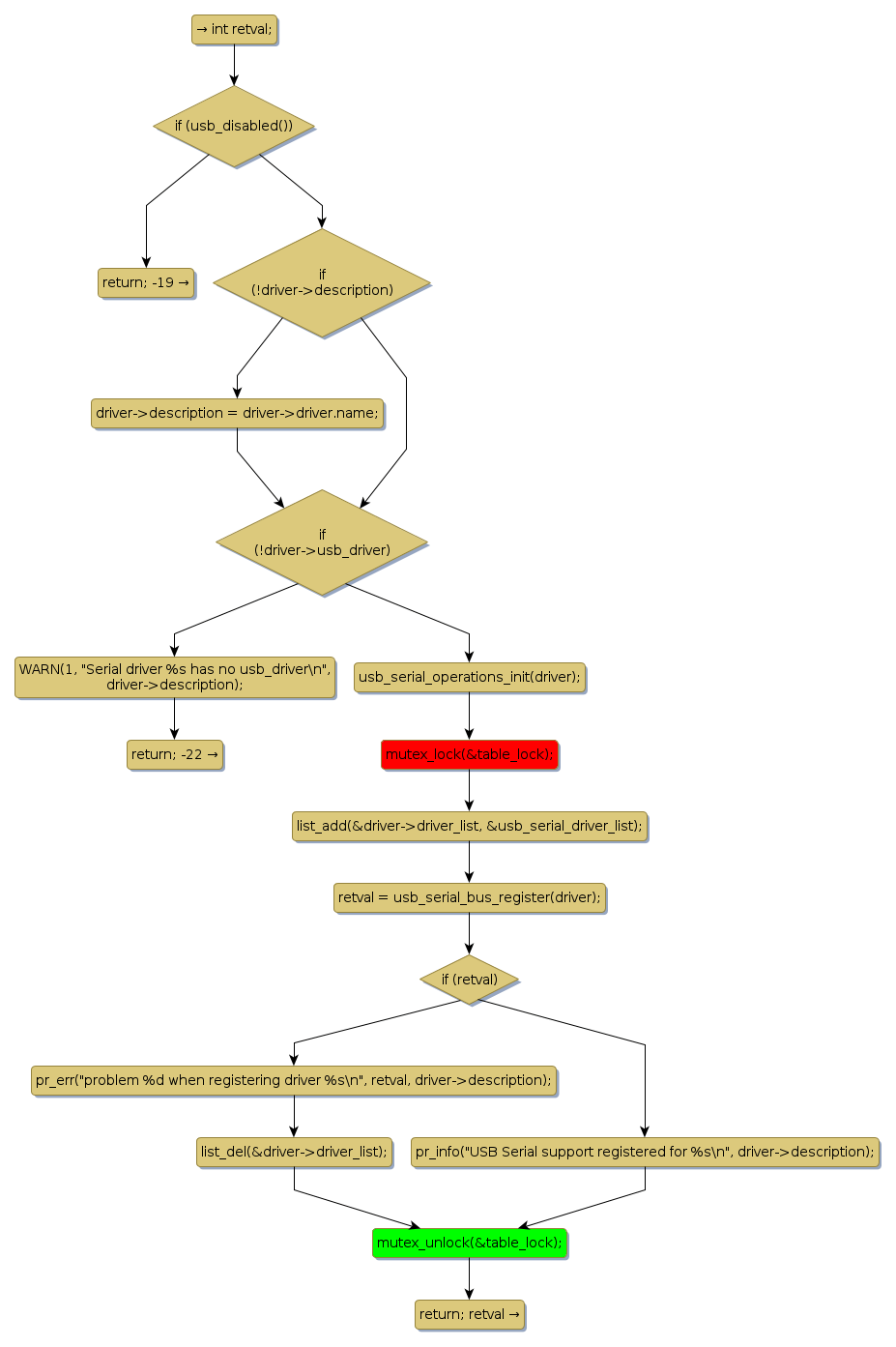
mutex lock @ [36649+24+/linux-3.19-rc1/drivers/usb/serial/usb-serial.c]
Instance Signature: table_lock
|
The Matching Pair Graph:
|
|
Function Name
|
Control Flow Graph (CFG)
|
Events Flow Graph (EFG)
|
Source Correspondence
|
|
usb_serial_register
|
|
|
[36256+19+/linux-3.19-rc1/drivers/usb/serial/usb-serial.c]
|